Posts Tagged ‘ABC’
Escrito por: Francisco Vidal Bonifaz en noviembre 13, 2017
Actualización de la página 34 del libro “Los dueños del cuarto poder”, publicado por Editorial Planeta, México, 2008.
•

•
Si utilizas este material por favor citar como: Vidal Bonifaz, Francisco. «Los negocios de Walt Disney, 2016» [en línea]. En: La Rueda de la Fortuna. 13 de noviembre de 2016. Bitácora <ruedadelafortuna.wordpress.com> en el servidor <www.wordpress.com>. [Consulta: introduce la fecha de consulta].
|

Posted in Archivos del cuarto poder | Etiquetado: ABC, business, Disney, disney channel, disneyland, Disneylandia, ESPN, Lucasfilm, Marvel, media outlets, Miramax, negocios, Pixar, Touchstone, Walt Disney, Walt Disney Company | Leave a Comment »
Escrito por: Francisco Vidal Bonifaz en octubre 19, 2015
Actualización de la página 34 del libro “Los dueños del cuarto poder”, publicado por Editorial Planeta, México, 2008.
•
.
Si utilizas este material por favor citar como: Vidal Bonifaz, Francisco. «Los negocios de Walt Disney, 2014» [en línea]. En: La Rueda de la Fortuna. 19 de octubre de 2015. Bitácora <ruedadelafortuna.wordpress.com> en el servidor <www.wordpress.com>. [Consulta: introduce la fecha de consulta].
|

Posted in Archivos del cuarto poder | Etiquetado: ABC, business, Disney, disney channel, disneyland, Disneylandia, ESPN, media outlets, Miramax, negocios, Pixar, Touchstone, Walt Disney, Walt Disney Company | Leave a Comment »
Escrito por: Francisco Vidal Bonifaz en septiembre 3, 2014
Actualización de la página 34 del libro “Los dueños del cuarto poder”, publicado por Editorial Planeta, México, 2008.
•
.
Si utilizas este material por favor citar como: Vidal Bonifaz, Francisco. «Los negocios de Walt Disney, 2013» [en línea]. En: La Rueda de la Fortuna. 3 de septiembre de 2014. Bitácora <ruedadelafortuna.wordpress.com> en el servidor <www.wordpress.com>. [Consulta: introduce la fecha de consulta].
|

Posted in Archivos del cuarto poder | Etiquetado: ABC, business, Disney, Disneylandia, ESPN, media outlets, Miramax, negocios, Pixar, Touchstone, Walt Disney, Walt Disney Company | Leave a Comment »
Escrito por: Francisco Vidal Bonifaz en julio 24, 2013
Actualización de la página 34 del libro “Los dueños del cuarto poder”, publicado por Editorial Planeta, México, 2008.
Ω
.
Si utilizas este material por favor citar como: Vidal Bonifaz, Francisco. «Los negocios de Walt Disney, 2012» [en línea]. En: La Rueda de la Fortuna. 24 de julio de 2013. Bitácora <ruedadelafortuna.wordpress.com> en el servidor <www.wordpress.com>. [Consulta: introduce la fecha de consulta].
|

34.180839
-118.308966
Posted in Archivos del cuarto poder | Etiquetado: ABC, business, Disney, Disneylandia, ESPN, media outlets, Miramax, negocios, Pixar, Touchstone, Walt Disney, Walt Disney Company | Leave a Comment »
Escrito por: Francisco Vidal Bonifaz en octubre 14, 2012
Actualización de la página 34 del libro “Los dueños del cuarto poder”, publicado por Editorial Planeta, México, 2008.
Ω
.
Si utilizas este material por favor citar como: Vidal Bonifaz, Francisco. «Los negocios de Walt Disney, 2011» [en línea]. En: La Rueda de la Fortuna. 14 de octubre de 2012. Bitácora <ruedadelafortuna.wordpress.com> en el servidor <www.wordpress.com>. [Consulta: introduce la fecha de consulta].
|

Posted in Archivos del cuarto poder | Etiquetado: ABC, business, Disney, Disneylan, Disneylandia, ESPN, Miramax, Pixar, Touchstone, Walt Disney | Leave a Comment »
Escrito por: Francisco Vidal Bonifaz en abril 25, 2011
Actualización de la página 34 del libro “Los dueños del cuarto poder”, publicado por Editorial Planeta, México, 2008.
Ω

Posted in Archivos del cuarto poder | Etiquetado: ABC, Disney, Disneylan, Disneylandia, ESPN, Miramax, Pixar, Touchstone, Walt Disney | Leave a Comment »
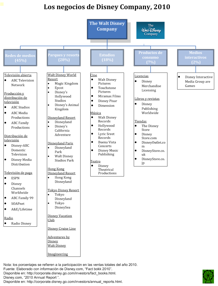
Escrito por: Francisco Vidal Bonifaz en septiembre 17, 2010
Actualización de la página 34 del libro “Los dueños del cuarto poder”, publicado por Editorial Planeta, México, 2008.
Ω

Si utilizas este material por favor citar como:
Vidal Bonifaz, Francisco. «Los negocios de Walt Disney, 2009» [en línea]. En: La Rueda de la Fortuna. 13 de septiembre de 2010. Bitácora <ruedadelafortuna.wordpress.com> en el servidor <www.wordpress.com>. [Consulta: introduce la fecha de consulta].

Posted in Archivos del cuarto poder | Etiquetado: ABC, Disney, ESPN, Miramax, Touchstone, Walt Disney | Leave a Comment »