La Rueda de la Fortuna

Bitácora de economía y medios de comunicación

Posts Tagged ‘Sistema Radiópolis’

Estructura de negocios de Televisa, 2016

Escrito por: Francisco Vidal Bonifaz en diciembre 12, 2017

Actualización de la página 170 del libro “Los dueños del cuarto poder”, publicado por Editorial Planeta, México, 2008.

Si utilizas este material por favor citar como: Vidal Bonifaz, Francisco. «Estructura de negocios de Televisa, 2016» [en línea]. En: La Rueda de la Fortuna. 12 de diciembre de 2017. Bitácora en el servidor . [Consulta: introduce la fecha de consulta].

Posted in Archivos del cuarto poder, Diagramas | Etiquetado: , , , , , , , , , , , , , , , , , , , , , , , , , , , , , , , , , , , , , | Leave a Comment »

Estructura de negocios de Televisa, 2014

Escrito por: Francisco Vidal Bonifaz en noviembre 9, 2015

Actualización de la página 170 del libro “Los dueños del cuarto poder”, publicado por Editorial Planeta, México, 2008.

Televisa_2014

Si utilizas este material por favor citar como: Vidal Bonifaz, Francisco. «Estructura de negocios de Televisa, 2014» [en línea]. En: La Rueda de la Fortuna. 9 de noviembre de 2015. Bitácora <ruedadelafortuna.wordpress.com> en el servidor <www.wordpress.com>. [Consulta: introduce la fecha de consulta].

Posted in Archivos del cuarto poder, Diagramas | Etiquetado: , , , , , , , , , , , , , , , , , , , , , , , , , , , , , , | Leave a Comment »

Estructura de negocios de Televisa, 2013

Escrito por: Francisco Vidal Bonifaz en septiembre 30, 2013

Actualización de la página 170 del libro “Los dueños del cuarto poder”, publicado por Editorial Planeta, México, 2008.

Ω

Televisa_2012

Si utilizas este material por favor citar como: Vidal Bonifaz, Francisco. «Estructura de negocios de Televisa, 2013» [en línea]. En: La Rueda de la Fortuna. 30 de septiembre de 2013. Bitácora <ruedadelafortuna.wordpress.com> en el servidor <www.wordpress.com>. [Consulta: introduce la fecha de consulta].

Posted in Archivos del cuarto poder, Diagramas | Etiquetado: , , , , , , , , , , , , , , , , , , , , , , , , , , , , , , , , , , | Leave a Comment »

Quién posee qué: Grupo Televisa, 2012

Escrito por: Francisco Vidal Bonifaz en junio 15, 2012

televisa-1

Grupo Televisa

www.televisa.com

Ω

_____________________________________________________________________________________

Televisión abierta nacional

Televisión abierta local

Canales locales

  • Canal 2Acapulco
  • Canal 2Aguascalientes
  • Canal 13 – Cancún
  • Canal 9Chihuahua
  • Canal 58 – Ciudad Acuña
  • Canal 2Ciudad Juárez
  • Canal 2 – Ciudad Obregón
  • Canal 8 – Ciudad Valles
  • Canal 26Ciudad Victoria
  • Canal 11Cuernavaca
  • Canal 3 – Culiacán
  • Canal 12 – Durango
  • Canal 23Ensenada
  • Canal 2Guadalajara
  • Canal 4Guadalajara
  • Canal 12Hermosillo
  • Canal 13 – Hidalgo del Parral
  • Canal 10 – La Paz
  • Canal 2León
  • Canal 7 – Matamoros
  • Canal 7 – Mazatlán
  • Canal 2 – Mérida
  • Canal 3Mexicali
  • Canal 2Monterrey
  • Canal 34 Monterrey
  • Canal 13 – Morelia
  • Canal 7 – Nogales
  • Canal 2 – Nuevo Laredo
  • Canal 57Nuevo Laredo
  • Canal 4 – Oaxaca
  • Canal 3 – Piedras Negras
  • Canal 22 – Piedras Negras
  • Canal 3Puebla
  • Canal 21 Querétaro
  • Canal 24Tampico
  • Canal 4 – Tapachula
  • Canal 2 – Tepic
  • Canal 12Tijuana
  • Canal 8Toluca
  • Canal 4Torreón
  • Canal 5 – Tuxtla Gutiérrez 
  • Canal 7 – San Luis Potosí
  • Canal 13 – San Luis Potosí
  • Canal 5 – Saltillo
  • Canal 7 – Saltillo
  • Canal 2Veracruz
  • Canal 5Veracruz
  • Canal 9 – Villahermosa
  • Canal 13Zacatecas

Televisión de paga – producción de canales

Televisa Networks

  • Bandamax
  • Canal de las Estrellas Latinoamérica
  • Canal de las Estrellas Europa
  • Canal de Telenovelas
  • Clásico TV
  • De Película
  • De Película Clásico
  • Golden
  • Golden Edge
  • Golden Latinoamérica
  • Ritmo Son Latino
  • TDN
  • Telehit
  • Tiin
  • TLN
  • Unicable
  • Univision TDN

Televisión de paga – servicio de distribución

Telecomunicaciones

  • Besteltelecomunicaciones
  • Bestel Inc. – telecomunicaciones en EU
  • Grupo de Telecomunicaciones de Alta Capacidad (socio) – fibra óptica
  • Iusacell – telefonía móvil

Televisión internacional

  • Univisión [Estados Unidos] (socio) – televisión
  • Imagina [España] (socio) – televisión abierta

Radio

Sistema Radiópolis (socio)

Editorial distribución de publicaciones

Intermex

Editorial – Producción de revistas

Editorial Televisa

  • Almanaque Mundial 
  • Atención Médica
  • Automóvil Panamericano
  • Bike
  • Buen Hogar
  • Caras
  • Caras Sports
  • Casaviva
  • Cinemanía
  • Club Nintendo
  • Cocina Fácil
  • Conozca Más
  • Cosmopolitan
  • Eres
  • Eres Niños
  • Esquire
  • Familia Saludable
  • ¡Fibra América!
  • Furia
  • Gente
  • Harper’s Bazaar
  • Marie Claire
  • Marvel Comics México
  • Maxi Tuning
  • Maxim
  • Men’s Health
  • Motociclismo
  • Muy Interesante
  • National Geographic en español
  • National Geographic Traveler
  • OK
  • Padres e Hijos
  • Poder y Negocios
  • Prevention
  • Runners
  • Seventeen
  • Sky View
  • Sport Life

  • TV y Novelas
  • Vanidades
  • Women’s Health
  • XBOX 360

Cine

Videos

Televisa Home Entertainment

Internet

Televisa Interactive Media

Futbol

Apuestas

Apuestas Internacionales

Licencias

Televisa Consumer Products

Otros

Televisa Consumer Products USA 

Asociaciones

  • Ocesa Entretenimiento – espectáculos en vivo
  • Barra Deportiva – producción de programas deportivos de televisión
  • Centros de Conocimiento Tecnológicoeducación tecnológica

Partes relacionadas

(No son empresas ni propiedades de Televisa. Sin embargo, personas involucradas con estas empresas tienen una relación patrimonial o personal con funcionarios o accionistas de Televisa).

Fuente: elaborado con información de Televisa.

Actualizado al 13 de junio de 2012.

Si utilizas este material por favor citar como: Vidal Bonifaz, Francisco. «Quién posee qué: Grupo Televisa, 2012» [en línea]. En: La Rueda de la Fortuna. 15 de junio de 2012. Bitácora <ruedadelafortuna.wordpress.com> en el servidor <www.wordpress.com>. [Consulta: introduce la fecha de consulta].

Posted in Datos | Etiquetado: , , , , , , , , , , , , , , , , , , , , , , , , , , , , , , , , , | Leave a Comment »

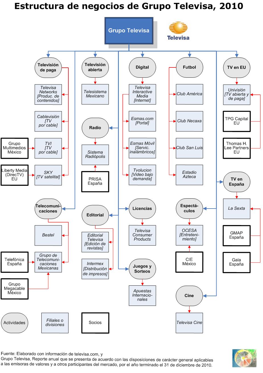
Estructura de negocios de Televisa, 2010

Escrito por: Francisco Vidal Bonifaz en enero 30, 2012

Actualización de la página 170 del libro “Los dueños del cuarto poder”, publicado por Editorial Planeta, México, 2008.

Ω

Si utilizas este material por favor citar como: Vidal Bonifaz, Francisco. «Estructura de negocios de Televisa, 2010» [en línea]. En: La Rueda de la Fortuna. 30 de enero de 2012. Bitácora <ruedadelafortuna.wordpress.com> en el servidor <www.wordpress.com>. [Consulta: introduce la fecha de consulta].

Posted in Archivos del cuarto poder, Diagramas | Etiquetado: , , , , , , , , , , , , , , , , , , , , , , , | Leave a Comment »