Actualización de la página 32 del libro Los dueños del cuarto poder, publicado por Editorial Planeta, México, 2008.
•
|
![]()
Escrito por: Francisco Vidal Bonifaz en septiembre 18, 2023
Actualización de la página 32 del libro Los dueños del cuarto poder, publicado por Editorial Planeta, México, 2008.
|
![]()
Posted in Archivos del cuarto poder, Diagramas | Etiquetado: AT&T, Cartoon Network, cine, Cinemax, CNN, DC Comics, Discovery, Discovery Channel, HBO, televisión, televisión de paga, Time Warner, TNT, Turner, Warner Bros., Warner Bros. Discovery | Leave a Comment »
Escrito por: Francisco Vidal Bonifaz en septiembre 17, 2023
Actualización de la página 32 del libro “Los dueños del cuarto poder”, publicado por Editorial Planeta, México, 2008.
Estos son los negocios que conjuntan las firmas que darían forma al nuevo conglomerado.
|
![]()
Posted in Archivos del cuarto poder, Diagramas | Etiquetado: AT&T, Cartoon Network, cine, Cinemax, CNN, DC Comics, Discovery, Discovery Channel, HBO, televisión, televisión de paga, Time Warner, TNT, Turner, Warner Bros., Warner Bros. Discovery | Leave a Comment »
Escrito por: Francisco Vidal Bonifaz en octubre 17, 2018
Actualización de la página 32 del libro “Los dueños del cuarto poder”, publicado por Editorial Planeta, México, 2008.
Esta es la estructura funcional con la que operaba Time Warner en su último año como empresa independiente, justo antes desapareciera y fuera formalmente absorbida por AT&T en junio de 2018.

Si utilizas este material por favor citar como: Vidal Bonifaz, Francisco. «Los negocios de Time Warner, 2017» [en línea]. En: La Rueda de la Fortuna. 17 de octubre de 2018. Bitácora <ruedadelafortuna.wordpress.com> en el servidor <www.wordpress.com>. [Consulta: introduce la fecha de consulta]. |
Posted in Archivos del cuarto poder, Diagramas | Etiquetado: AT&T, Cartoon Network, Cinemax, CNN, DC Comics, HBO, Time Warner, TNT, Turner, Warner Bros. | Leave a Comment »
Escrito por: Francisco Vidal Bonifaz en diciembre 12, 2017

|
![]()
Posted in Archivos del cuarto poder, Diagramas | Etiquetado: Apuestas Internacionales, Bestel, blim, Cablecom, Cablemás, Cablevisión, cj grand shopping, Club América, Distribuidora Intermex, Editorial Televisa, Esmas.com, Estadio Azteca, Grupo de Telecomunicaciones de Alta Capacidad, Grupo Televisa, gtac, Imagina, Intermex, Izzi, Multijuegos, OCESA, Operbes, Play City, properties, rueda de la fortuna, Sistema Radiópolis, Sky, Telesistema Mexicano, Televisa Cine, Televisa Consumer Products, Televisa Interactive Media, Televisa Networks, Televisa Radio, the brands group, TVI, Univision, veo, Videocine, wizz plus | Leave a Comment »
Escrito por: Francisco Vidal Bonifaz en octubre 3, 2016
A punto de comenzar su aventura en la televisión abierta, el Grupo Imagen renueva su identidad gráfica y su estructura empresarial que engloba tanto a la televisión abierta, como un canal de televisión de paga, estaciones de radio, un periódico –Excélsior–, diversos sitios de internet y un equipo de futbol en Querétaro.

*
|
![]()
Posted in Datos, Diagramas | Etiquetado: Atracción 360, cadenas de televisión, canales de televisión, Dinero en Imagen, Excélsior, Excélsior TV, futbol, Gallos Blancos, Grupo Imagen, Hoff Post México, Imagen Deportes, Imagen Digital, Imagen Prensa, Imagen Radio, Imagen Televisión, información en línea, Internet, Periódicos, Querétaro, R.S.V.P, radio, Radio Latina, Reporte 98.5, RMX, Salud 180, Soy Actitud, televisión abierta, televisión de paga | Leave a Comment »
Escrito por: Francisco Vidal Bonifaz en junio 27, 2016

|
![]()
Posted in Archivos del cuarto poder, Datos, Diagramas | Etiquetado: Advance America, afore, Arena Monterrey, Azteca América, Azteca Novelas, Azteca Records, banca, Banco Azteca, Canal 40, CAPTA, Círculo de Crédito, Grupo Elektra, Grupo Iusacell, Grupo Salinas, Hi-TV, media outlets, Monarcas Morelia, negocios, Punto Casa de Bolsa, seguros, telefonía, telefonía móvil, televisión, televisión abierta, Total Play, Totalmovies, TV Azteca, TV Azteca Colombia, TVA Guatemala, Unefon | Leave a Comment »
Escrito por: Francisco Vidal Bonifaz en noviembre 9, 2015

|
![]()
Posted in Archivos del cuarto poder, Diagramas | Etiquetado: Apuestas Internacionales, Bestel, Cablecom, Cablemás, Cablevisión, Club América, Distribuidora Intermex, Editorial Televisa, Esmas.com, Estadio Azteca, Grupo de Telecomunicaciones de Alta Capacidad, Grupo Televisa, gtac, Imagina, Intermex, Izzi, OCESA, Operbes, properties, rueda de la fortuna, Sistema Radiópolis, Sky, Televisa Cine, Televisa Consumer Products, Televisa Interactive Media, Televisa Networks, Televisa Radio, TVI, Univision, veo, Videocine | Leave a Comment »
Escrito por: Francisco Vidal Bonifaz en agosto 3, 2015
El Grupo Mac Multimedia ha mutado y se ha transformado en Capital Media. Su organización tiende hacia un conglomerado de medios que opera tanto en la impresión de diarios y revistas, como en la operación de estaciones de radio –la añeja Radio Capital en la Ciudad de México, entre otras– y la producción de señales para la televisión de paga.
Además de la producción de sitios de internet, su influencia se extiende ha una alianza local con el grupo español Prisa, editor del diario El País.
Con origen en el estados de México, la familia Maccise se mantiene como la cabeza visible de este grupo mediático que crece y se ramifica a medida que pasa el tiempo.
|
![]()
Posted in Datos, Diagramas, Medios | Etiquetado: Cambio, Capital, Capital Media, Efekto TV, El País, Green TV, Grupo MAC, Grupo Prisa, Maccise, Radio Capital, Reporte Índigo | 2 Comments »
Escrito por: Francisco Vidal Bonifaz en octubre 17, 2014
Más que el Grupo en sí, se trata de que la familia Aguirre se ha apuntado como uno de los grupos interesados en participar en la contienda por las nuevas cadenas de televisión abierta.
El fundador de la dinastía, Francisco Aguirre Jiménez –a la sazón el fundador de Grupo Radio Centro—, inició sus actividades de radiodifusión en 1946.
Además de fundar y adquirir estaciones, Aguirre constituyó la firma Organización Impulsora de la Radio (OIR) como representante de ventas a escala nacional para las estaciones de radio fuera de la Ciudad de México.
La familia Aguirre ya tiene experiencia en el negocio de la televisión, pues a partir de abril de 1967 operó la concesión del canal 13 de la Ciudad de México hasta el año de 1972 cuando pasó a manos del Gobierno Federal.
Aguirre Jiménez fallece en 1979 y el control del Grupo Radio Centro queda en manos de sus hijos.
.
|
![]()
Posted in Datos, Diagramas | Etiquetado: Aguirre Gómez, concesiones, Grupo Radio Centro, subasta, televisión abierta | 1 Comment »
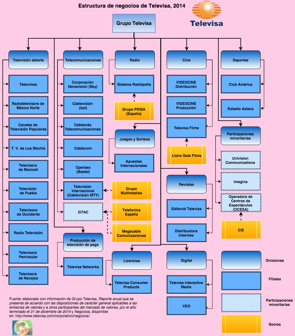
Escrito por: Francisco Vidal Bonifaz en septiembre 9, 2014
|
![]()
Posted in Archivos del cuarto poder, Diagramas | Etiquetado: "major world media outlets", BET, CBS, CBS outdoor, CMT, Comedy Central, media outlets, MTV, Nickelodeon, Paramount, rueda de la fortuna, Simon & Schuster, vendor, VH1, Viacom | Leave a Comment »